Инструменты пользователя

Инструменты сайта


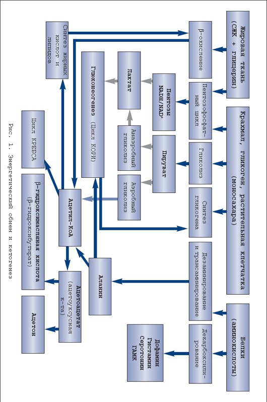
public:биохимия

Что может ускорить липолиз в кетозе, помимо силовых тренировок:

L-карнитин - транспорт жирных кислот в митохондрии, поддержание кофермента А и уровня CoASH, необходимого для бета-окисления жиров.

Пируват (пировиноградная кислота) - поможет поддержать ЦТК: при дефиците углеводов/глюкозы включается глюконеогенез, тратит оксалоацетат, угнетая ЦТК, что уменьшает скорость сжигания жирных кислот в ЦТК.

Яблочная, лимонная и янтарная кислоты - в организме превращаются в пируват.

Адреналин и норадреналин - ускоряют мобилизацию жиров из депо.

Соматотропный гормон гипофиза - гормон роста, у взрослых играет роль в метаболизме жиров. Его выработка угнетается глюкозой, кортизолом, стимулируется недолгой физической нагрузкой и гипогликемией. Усиливает синтез белка и тормозит его распад (только в присутствии инсулина). Дефицит вызывает уменьшение мышечной массы и увеличение жировой. Вырабатывается ночью во время сна. Выработка улучшается при приеме аминокислот аргинин, орнитин, лизин, глутамин.

Тироксин — гормон щитовидной железы. Повышает температуру тела, увеличивает синтез белков. Синтетическая форма Левотироксин натрия в малых дозах обладает анаболическим действием. В средних дозах стимулирует рост и развитие, повышает потребность тканей в кислороде.

Аланин - поможет сохранить мышечную массу. Дело в том, для что глюконеогенеза необходима аминокислота аланин, которую в условиях дефицита пищи организм получает только за счет разрушения собственных белков, осуществляемого глюкокортикоидными гормонами надпочечников.

public/биохимия.txt · Последние изменения: 2020/09/07 05:55 — norg